招标采购

INVESTMENT INFORMATION

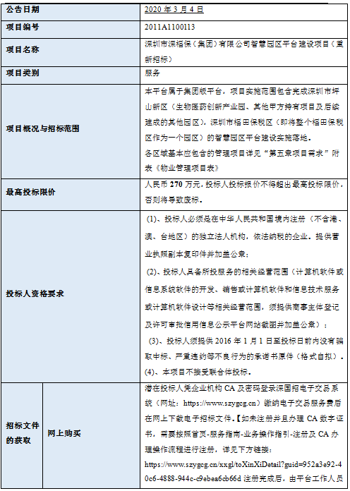
深圳市乐鱼leyu(集团)有限公司智慧园区平台建设项目(重新招标)招标公告

发布时间:2020/03/04

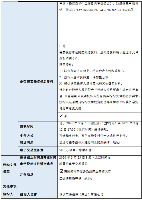
深圳市乐鱼leyu(集团)有限公司智慧园区平台建设项目(重新招标)(项目名称)招标人为深圳市乐鱼leyu(集团)有限公司(招标人单位名称),采购资金来自企业自筹(资金来源),项目出资比例为100%。项目已具备招标条件,现进行国内公开招标。


Become a supplier

成为供应商

我司面向社会长期征集战略合作伙伴,欢迎有意合作者前来联系。